A organización do corpo humano: nutrición, saúde e doenza. A actividade física
- A organización do corpo humano: nutrición, saúde e doenza. A actividade física
- 1. Introdución
- 2. Secuencia de contidos e actividades
- 3. Resumo de contidos
- 4. Actividades complementarias
- 5. Exercicios de autoavaliación
- 6 . Glosario
- 7. Bibliografía e recursos
- 8. Documentación para imprimir
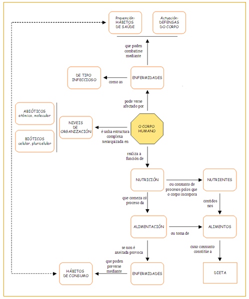
3. Resumo de contidos

Licenciado baixo a Licenza Creative Commons Recoñecemento Non-comercial Compartir igual 3.0