A célula e a información xenética
- A célula e a información xenética
- 1. Introdución
- 2. Secuencia de contidos e actividades
- 3. Resumo dos contidos
- 4. Actividades complementarias
- 5. Exercicios de autoavaliación
- 6 -Glosario
- 7 - Documentación para imprimir
- 8 - Bibliografía e recursos
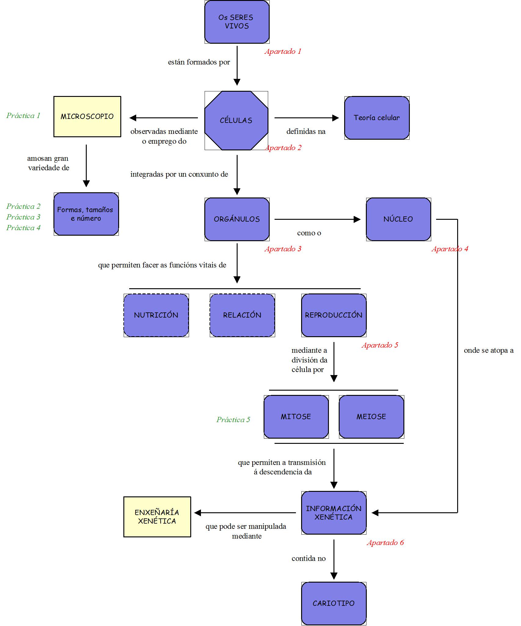
3. Resumo dos contidos

Licenciado baixo a Licenza Creative Commons Recoñecemento Non-comercial Compartir igual 3.0