A Terra en continua evolución
- A Terra en continua evolución
- 1. Introdución
- 2. Secuencia de actividades
- 3. Resumo de contidos
- 4. Actividades complementarias
- 5. Exercicios de autoavaliación
- 6. Glosario
- 7. Bibliografía e recursos
- 8. Documentación para imprimir
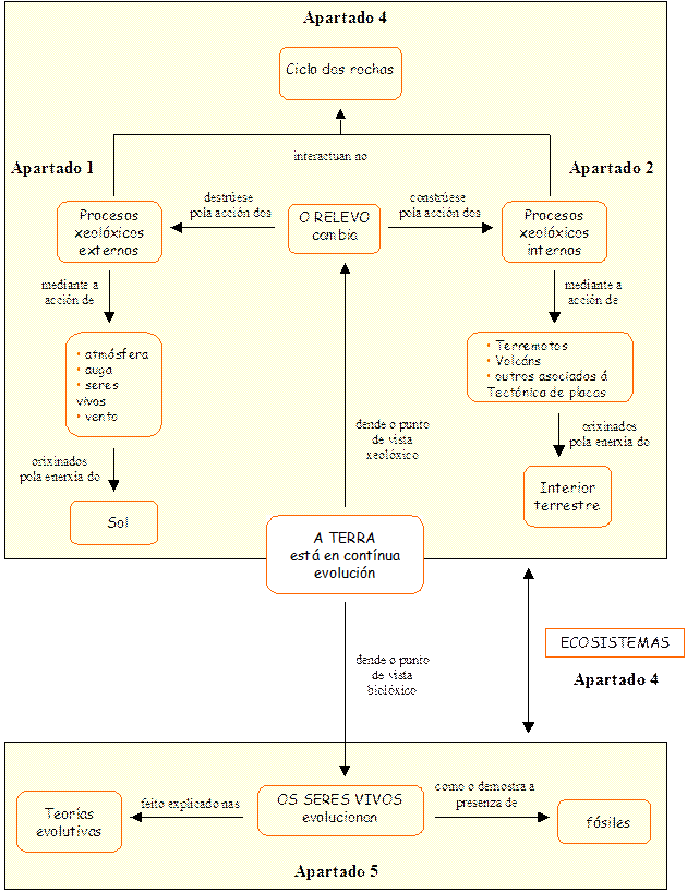
3. Resumo de contidos

Licenciado baixo a Licenza Creative Commons Recoñecemento Non-comercial Compartir igual 3.0