Saltar navegación

5. A nosa cápsula da cultura

 

Glosario

Coavaliación

Traballo en grupo

Definición: 

Consiste en que o alumnado valore, de forma guiada e organizada, os traballos dos seus compañeiros e compañeiras en base a unhas pautas establecidas polo mestre ou mestra.

Exemplo: 

Ao final da unidade 5 empregamos a técnica da coavaliación. 

Un pasiño máis e chegamos ao final

Despois de todo o traballado xa tes, xunto cos teus compañeiros e compañeiras, os coñecementos necesarios para elaborar esa cápsula do tempo que contribúa á perdurabilidade da cultura.

Non esquezas que no seu interior debes incluír todo o que consideres fundamental para que as xeracións futuras comprendan a importancia da cultura galega. Asemade, engade a esa cápsula do tempo as producións realizadas por ti e polos teus compañeiros e compañeiras, para que aqueles e aquelas que as lean no futuro, comprendan que todos e todas formamos parte da cultura.  

É o teu deber, xunto co resto, contribuír á memoria e a difusión do traballo de todos os persoeiros comentados nesta unidade, así como de todos aqueles que quedaron por falar. 

Moitas grazas pola túa labor!

Recorda... A perdurabilidade da cultura depende de todos nós!

Meta

Lectura facilitada

Xa sabemos facer unha cápsula do tempo que contribúa á perdurabilidade da cultura.

Debemos poñer no seu interior todo o fundamental para que as xeracións futuras comprendan a importancia da cultura galega.

Engadiremos a esa cápsula do tempo as producións realizadas por ti e polos teus compañeiros e compañeiras.  

Xuntos contribuiremos á memoria e a difusión do traballo de todos os persoeiros comentados nesta unidade.

Moitas grazas polo teu labor!

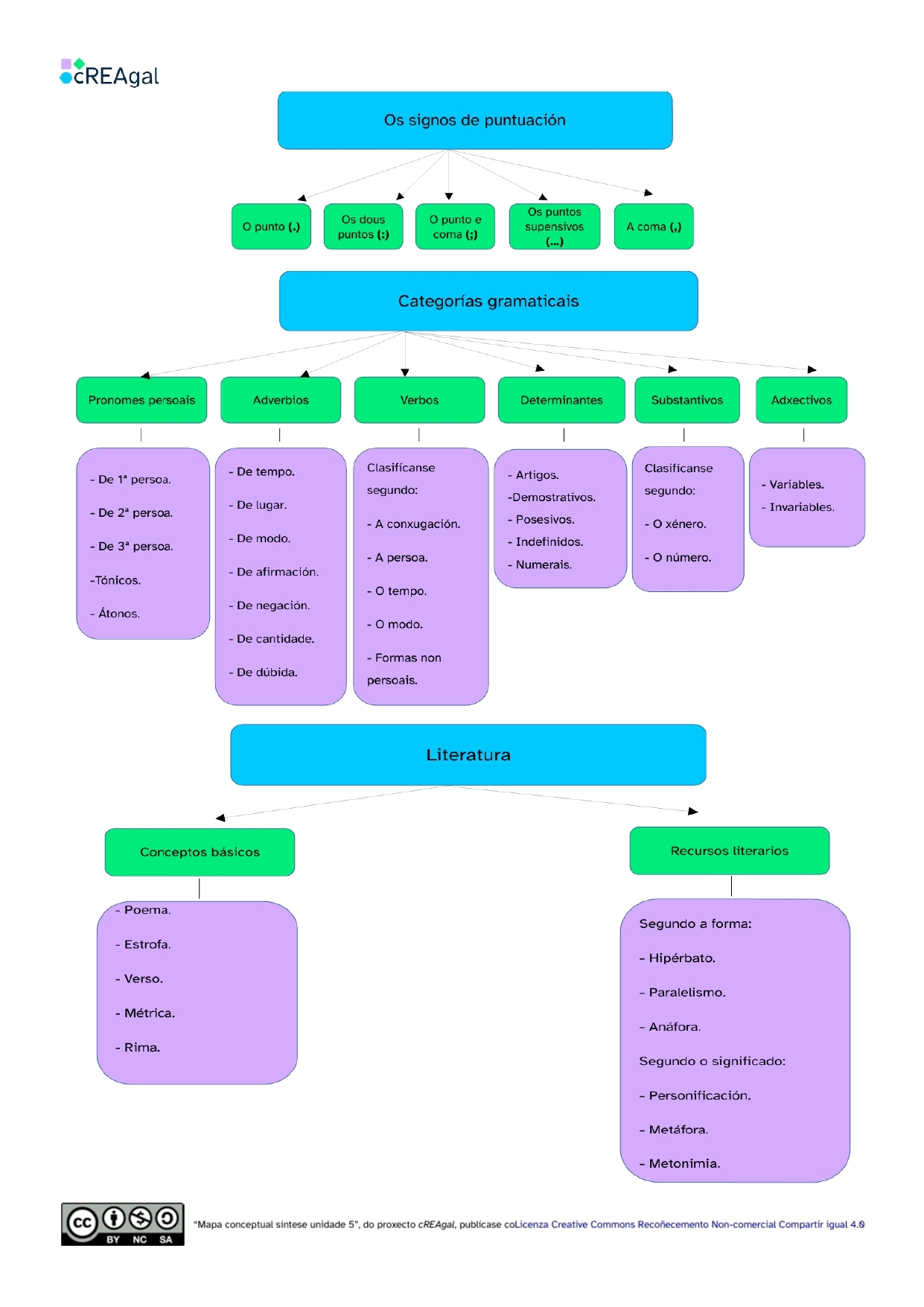
Un pequeno resumo visual

Mapa conceptual creación propia do proxecto cREAgal

Podes descargar este pequeno resumo visual en formato PDF.

Feito con eXeLearning (Nova xanela)