Saltar navegación

1.3.3.- Cal é a súa utilidade?

Deberemos distinguir entre  algoritmos informais e algoritmos formais: (premer)

1º.- Algoritmos informais

Son aqueles algoritmos que non son facilmente realizables a través dunha computadora. A persoa é a que executa o algoritmo principalmente, inda que en parte se poida axudar da computadora.

Podemos ver moitas das cousas que facemos na nosa vida como algoritmos; é dicir: unha secuencia de pasos organizados de cara a un determinado fin. Así temos algoritmos para preparar o almorzo, para ir ao traballo, para ir ao cine,…

Son os denominados algoritmos informais ou cualitativos: descritos por medio da linguaxe natural para obter unha solución a un problema.

2º.- Algoritmos formais

Son os algoritmos que se implementan mediante a computadora.

Fronte aos algoritmos informais ou cualitativos temos os algoritmos formais ou cuantitativos, que buscan a solución do problema mediante o cálculo.

A posta en práctica de algoritmos informáticos complexos ten permitido multitude de avances. A implementación de algoritmos complexos levou o desenvolvemento da tecnoloxía e causou un grande impacto na nosa forma de vida.

Exemplo de algoritmo informal

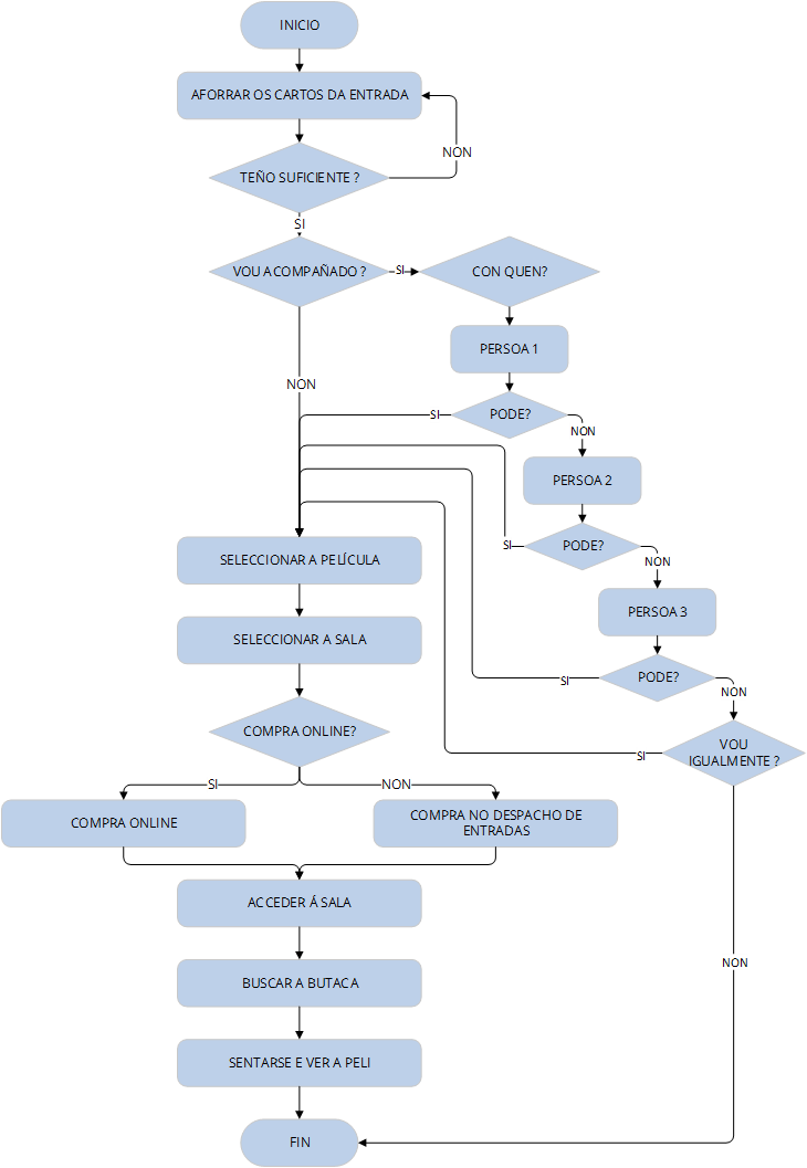
Un exemplo pode ser ir ao cine. Se listamos todos os pasos e decisións que debemos realizar obteremos algo así:

Figura sostendo un enorme "ticket"Vemos que unha actividade tan sinxela pode levar aparellado grande cantidade de tarefas e decisións. E estas tarefas e decisións facémolas, en grande medida, de xeito inconsciente. Poderiamos achegarnos máis á realidade e complicar un chisco o diagrama:

  • Podemos ir acompañados de unha ou varias persoas.

  • A elección da película pódese facer como unha selección múltiple, entre xéneros e, dentro de cada xénero, entre películas da carteleira.

  • A elección da sala podería tamén ser o resultado dunha selección múltiple entre as que existen na cidade e nos arredores.

  • Por último poderiamos decidir se collemos flocos de millo. En tal caso decidir que tamaño. Tamén a bebida. Etc.

3dman_eu eb PixabayFax (CC0)

Ampliación

Blog con algúns exemplos de actividades cotiás expresadas en forma de algoritmo. (Algoritmos cualitativos)

Acceso a http://carlxd.blogspot.com.es/2011/02/algoritmos-cotidianos.html

Ampliación

Como exemplo de algoritmos fundamentais podemos ver esta infografía: Algoritmos que cambiaron el mundo.

(En inglés)

Embebida. Ligazón http://www.collegedegreesearch.net/wp-content/uploads/2014/06/algorithms.png